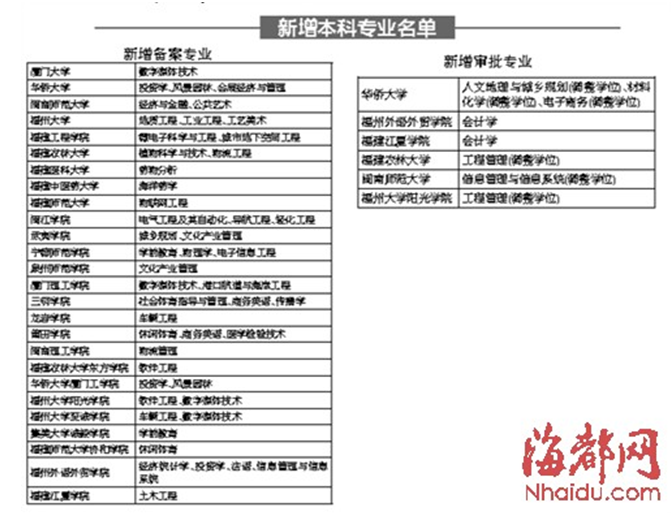
闽高校新增57个本科专业
2014年3月27日

N本报记者李薇 实习生黄未辛
本报讯 省教育厅昨日消息,教育部公布了2013年度普通高校本科专业备案或审批结果,在闽高校新设置或调整的57个本科专业,可从今年开始招生。
新增的57个本科专业,分布于厦门大学、华侨大学、闽南师范大学等26所在闽高校。
□相关新闻
我省研究生教育规模达4.57万人
N本报记者李薇 实习生黄飞燕
本报讯 2013年,我省研究生教育规模达4.57万人;集美大学增列为博士学位授予单位;福建工程学院增列为硕士学位授予单位;遴选确定厦门理工学院、泉州师范学院、闽江学院为硕士学位授予培育单位;有6所高校专业学位硕士占硕士生比例超过50%。
昨日,我省教育评估中心发布2013年度高校内涵建设指标监测报告,分类监测和公布了全省87所高校2013年度办学主要数据。报告显示,我省工科教育进一步发展,各类高校工科教育比例为:重点建设高校51.9%、一般本科30.8%、独立学院33.9%、示范性高职61.5%、一般高职40.7%。